Hiking DDS238-2-ZN-S — однофазный однотарифный счётчик электроэнергии на DIN-рейку. Номинальный ток 5(65) А, напряжение 230 В, класс точности 1.0. Оснащён интерфейсами RS-485 (ModBus RTU) и импульсным выходом.

Документы:
Модификация / Контроллер:
| Модиф. | Описание | Контроллер |
|---|---|---|
| RS-485 | RS-485 | УС-RS485 |
| Impulse | Импульсный выход | Ватериус |
Параметры: Тариф, Вольт, Токи, Мощности, Частота
Основные характеристики
| Тип | Однофазный однотарифный |
| Напряжение | 230 В, 50 Гц |
| Ток | 5(65) А |
| Класс точности | 1.0 |
| Интерфейсы | RS-485 (ModBus RTU), импульсный выход |
| Монтаж | DIN-рейка |
| Производитель | Hiking (Китай) |
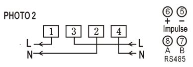
Подключение к сети
Счётчик подключается по стандартной однофазной схеме (4 клеммы):
- Клемма 1 — фаза (вход от автомата)
- Клемма 2 — фаза (выход на нагрузку)
- Клемма 3 — ноль (вход)
- Клемма 4 — ноль (выход на нагрузку)
Как снять показания
Запишите число на ЖКИ-экране — это общее потребление в кВт·ч. Передавайте только целые цифры (до запятой).
Автоматический сбор показаний
Вместо ручного снятия показаний подключите контроллер Универсальный считыватель — он автоматически считывает данные со счётчика и передаёт по Wi-Fi в Home Assistant, MQTT-брокер или управляющую компанию.
Подходящие контроллеры для Hiking DDS238-2-ZN-S:
- УС-RS485 — подключение по RS-485. Клеммы 8-A, 7-B. Считывает тарифы, напряжение, ток, мощность, частоту
- Ватериус — подключение через импульсный выход. Клеммы 6(+), 5(−)
Данные доступны в реальном времени через веб-интерфейс контроллера. Интеграция с Home Assistant и SprutHub — автоматическая.
Купить контроллер: УС-RS485
Интерфейс RS-485

Контроллер для передачи показаний: УС-RS485
Протокол: ModBus RTU — ✅ Проверен
Скорость: 9600
Адрес: 0 (по умолчанию)

8 — A
7 — B
Интерфейс Импульсный выход

Контроллер для передачи показаний: Ватериус
Подключение: клеммы 6(+), 5(−)
Частые вопросы
Какой контроллер нужен для Hiking DDS238-2-ZN-S?
Для подключения по RS-485 подходит УС-RS485 — клеммы 8(A) и 7(B), протокол ModBus RTU. Для импульсного выхода — Ватериус.
Как узнать адрес счётчика для настройки УС?
Адрес по умолчанию — 0. Изменить адрес можно через кнопки на лицевой панели счётчика или по протоколу ModBus.
Совместим ли Hiking DDS238-2-ZN-S с Home Assistant?
Да. Контроллер УС-RS485 передаёт данные по Wi-Fi в MQTT. Home Assistant подхватывает показания автоматически через интеграцию.